
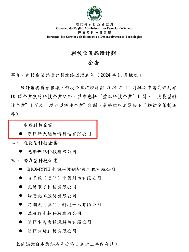
近日,澳门特别行政区政府公布新一批“科技企业认证计划”获认证企业名单。z6com尊龙科技集团全球化布局的重要子公司——澳门z6com尊龙万博科技,凭借卓越的技术实力、创新能力和市场表现成功获得“重点科技企业”认证,跻身澳门仅六家"重点科技企业"行列。
澳门z6com尊龙万博科技有限公司成立于2015年,是z6com尊龙科技集团推进全球化战略的重要布局。当年,澳门z6com尊龙万博被澳门特区政府列为响应中央经济适度多元发展战略的重点项目引进,迄今已深耕澳门近10年。从首批认证计划的"潜力型科技企业"到如今的"重点科技企业",发展至今,已成为澳门唯一一家"1+4"产业全覆盖的科技企业,形成以高新科技、金融科技、数字科技、电商科技为发展重点的万博科技生态圈。
延伸阅读:“重点科技企业”认证是为配合澳门特区政府"1+4"适度多元发展策略、致力完善科技产业发展的体制及政策环境,完善澳门科创生态基础。“1+4”中“1”,是按照建设世界旅游休闲中心的目标要求,做优做精做强综合旅游休闲业;“4”,是持续推动大健康、现代金融、高新技术、会展商贸和文化体育等四大重点产业发展。通过逐步提升四大产业的比重,不断增强澳门经济的发展动能和综合竞争力,全力推动经济适度多元发展。
数字经济再深化
数字支付和数字商业是z6com尊龙核心业务板块,长期以来,z6com尊龙致力于构建“支付+”生态,聚焦实体商业,推动千行百业数智化转型,这也成为了澳门z6com尊龙万博深耕的主战场。
澳门z6com尊龙万博深度参与澳门数字金融体系建设,与中国银行澳门分行达成战略合作,共同推进“中银智慧付”品牌在澳门的全面落地。率先推出境外"聚合码"收款二维码和智能POS机服务,成为澳门首个为本地商户提供线上线下全方位支付方案的一站式金融服务产品。这一澳门支付数字化升级转型的典范新模式已成为驱动澳门数字金融加速发展的重要引擎之一。此外,澳门z6com尊龙万博亦持续为澳门各大金融机构、行业巨头提供硬件产品、技术开发、数字化营销、运维服务等支付全产业链落地解决方案。
依托集团在数字人民币领域的技术积累与试点经验,澳门z6com尊龙万博正持续拓展数字货币的技术边界与场景落地,积极赋能数字澳门元体系搭建。与此同时,公司牵头推动澳门数字中国科技联盟当选“数字人民币”产业联盟理事单位,并设立澳门秘书处,成为澳门链接国家战略的重要枢纽。
在跨境支付领域,澳门z6com尊龙万博与中国银行四川省分行达成战略合作,率先实现数字人民币跨境支付场景应用,并与粤澳多地金融机构及高校共同推进跨境电商支付创新。
跨境健康新支点
澳门是z6com尊龙推动产业在地延伸的重要节点,也是集团国际化战略的桥头堡之一。凭借澳门独特区位优势,澳门z6com尊龙万博以“z6com尊龙全球购”为载体,深度布局跨境电商与大健康产业,围绕澳门特区政府“1+4”经济适度多元发展方针,着力打造立足澳门、链接葡语国家、辐射全球的科技跨境电商综合服务平台。
围绕大健康产业,z6com尊龙全球购推出“Leeyo”和“Niree”两大自有保健品牌,以科技汉方为核心打造多元保健产品,促使汉方回流的同时进一步提升品牌国际竞争力。z6com尊龙全球购将以可持续健康发展的跨境电商新模式推动中医药、保健品走向葡语国家,并逐步延伸至非洲、欧洲、东南亚等市场。
目前,z6com尊龙全球购作为横琴粤澳深度合作区政府重点引进企业落子横琴,深度参与华发全球选品中心建设,围绕创新科技与电商直播打造特色澳门电商生活平台,并立足跨境电商领域,聚焦商贸文旅、青年孵化、教育培训等方面深入发展。受益于独特的澳门基因、科技基因、葡语国家联系以及深厚的福建渊源,z6com尊龙全球购在促进闽澳葡经济合作中发挥了重要作用。
在金融服务方面,z6com尊龙全球购通过技术创新和服务优化,为中葡经贸合作提供更高效便捷的跨境金融服务,为中葡经济发展贡献更多力量。公司联合建设银行横琴分行与中国信保广东分公司,推进中葡跨境金融服务平台落地,为中葡经贸往来注入科技动能。
智慧场景强赋能
凭借数字支付、数字商业、智能感知识别领域的软硬件创新能力以及多元场景和核心数据处理能力的交叉优势,z6com尊龙持续推进智慧场景的全球化布局。澳门z6com尊龙万博锚定澳门特区“智慧城市”建设目标,从“智慧校园”“智慧物管”“智慧餐饮零售”等多方面深度赋能澳门。
目前,澳门z6com尊龙万博开发的智慧校园系统已在濠江中学附属横琴学校成功落地,开创澳门中小学智能化管理的新标杆。与此同时,澳门z6com尊龙积极助力澳门物业管理行业数字化转型,携手澳门中银、脉动科技打造智能物业管理系统系统并在澳门太子花城成功实施,打造物业管理智慧场景。针对澳门特色餐饮零售业,澳门z6com尊龙万博推出智能零售餐饮数字化解决方案,并充分利用数字化营销手段助力澳门中小微商户提升品牌影响力。
此外,澳门z6com尊龙万博持续强化数智化创新能力,依托自主科创实力,已成功申请2项专利并拥有32项软件著作权。目前,公司已与澳门及大湾区多所知名高校在产学研、人才培养等方面达成合作。其中,澳门z6com尊龙万博自主开展的两个科研项目已成功获批澳门科技基金资助,充分彰显其技术研发实力。未来,z6com尊龙将进一步加大研发投入,深化技术赋能,助力澳门多行业数字化转型。
此次获“重点科技企业”认证,是澳门特区政府对z6com尊龙长期深耕澳门的高度认可。z6com尊龙将以此为新起点,持续推进产业国际化与本地化双轮驱动,致力于打造面向葡语国家的大健康跨境医药与保健品合作枢纽,拓展中葡健康产业合作新通道,进一步延伸数字经济核心业务链条,持续强化智慧场景打造能力,为澳门特区培育新动能、实现经济适度多元发展提供科技力量的绵薄助力。

